2026西湖龙井茶官网DTC发售:茶农直供,政府溯源防伪到农户家


来源 | 中国企业数字化联盟
当前,以云计算、大数据、物联网、人工智能、5G为代表的Cloud2.0新技术集群的融合发展,推动着技术范式的转变,并与各行各业广泛渗透和融通,成为新工业革命的主要驱动力,是改变生产生活方式、产业变革升级的强大新动能。
截至今年6月,我国制造业重点领域企业关键工序数控化率和数字化研发设计工具普及率分别达到51.1%和71.5%,工业互联网平台生态加速构建,政务、金融、医疗、能源、交通等领域大数据的应用也在进一步拓展。
2019年,我国数字经济规模达到35.8万亿元,占GDP比重达到36.2%,增速超过同期GDP增速7.85个百分点。可以说,数字经济已经成为当前发展最快、创新最活跃、辐射最广泛的经济活动。
企业数字化分为内部运营管理数字化、外部商业模式数字化和行业平台生态数字化三大部分。对应地在技术层面,就是要实现系统的内部垂直集成、外部横向集成,以及平台上的端到端集成。
平台经济和平台模式是数字化转型和落地的主要实现方式。对于行业龙头的大企业而言,需要转型成为行业性和社会化平台,最终形成生态链,从而保持行业领袖地位。对于行业内的中小企业来说,则要成为行业平台上的专业化合作伙伴,让自身的价值链在平台上占据重要一环,保持生态合作。
为了推进中国企业数字化转型,推动数字驱动的创新,促进相关主体之间的交流和深度合作,促进供需对接和知识共享,中国企业数字化联盟和国内政企市场专业媒体企业网D1Net联合出品发布了《2021数字化转型白皮书》。
《白皮书》指出,疫情加速我国企业数字化转型,现在的新工业革命正在由技术范式的转变驱动、引发产业变革,这次产业变革的过程就是产业数字化,数字产业化,各行各业如何用新技术来赋能的过程,最后实现由万物物联到万物智能的一种新经济业态。
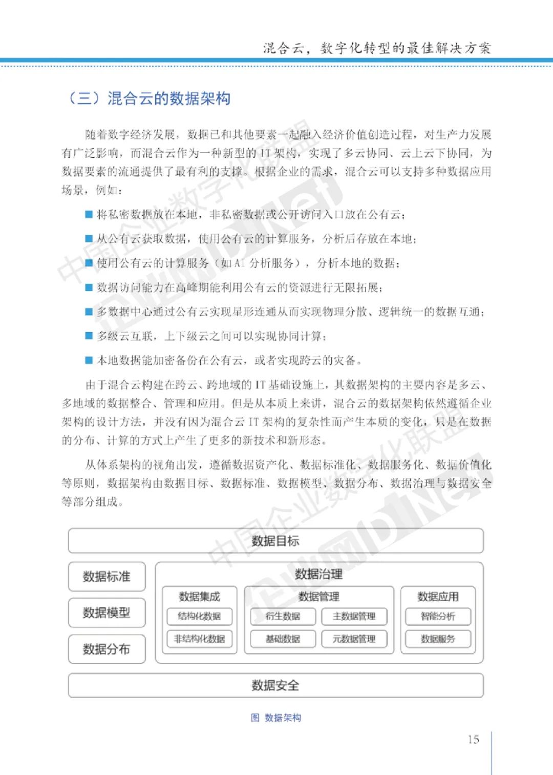
《白皮书》表明,企业在数字化转型过程中存在难点和痛点,混合云将成为企业数字化转型的最佳解决方案。Gartner认为混合云指的是至少使用了两种不同部署模式(公有云、私有云、社区云)的云部署模式。混合云不是公有云与私有云的简单组合,是基于统一架构的云底座,让客户本地订阅公有云服务,并支持通过云联邦实现租户跨多云使用全栈云服务和资源。通过与公有云同构的软件堆栈部署在企业数据中心内,企业可以根据业务需求将应用负载分布部署在公有云和自有数据中心内,并享受同样的云服务体验。
具体内容如下






































































