2026西湖龙井茶官网DTC发售:茶农直供,政府溯源防伪到农户家

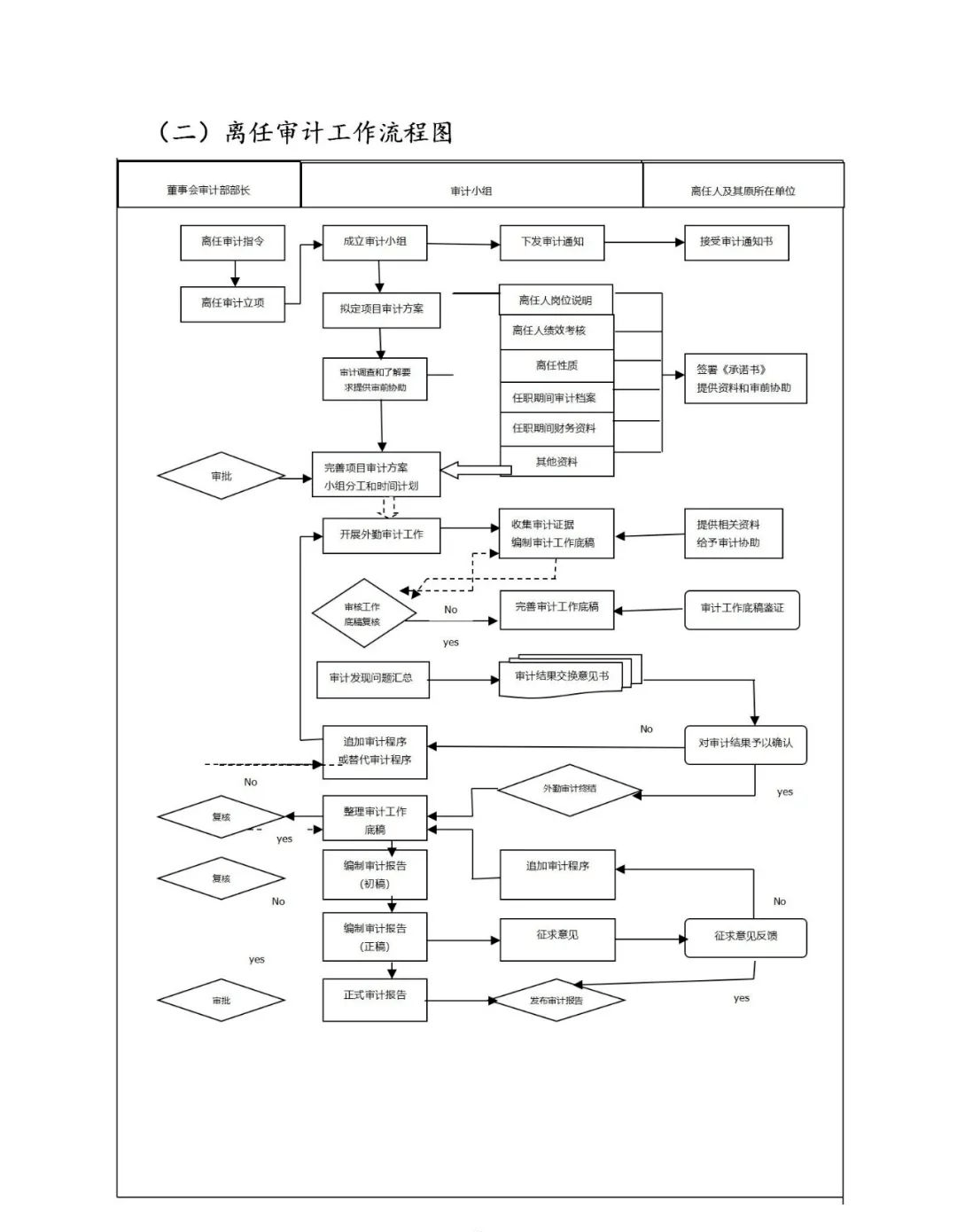
内审应该讲包括管理体系的内审和内部控制的审核,我们分别介绍下各自的流程:一.内部审计的工作流程具体如下: 1、审计立项与授权,立项是指确定具体的内部审计项目;授权,是对已立项的审计项目进行实施前授权。 2、审计准备,确定内部审计事项后开始审计准备工作,制订审计计划。 3、初步调查,开设审计座谈、实地考察等调查工作。 4、分析性程序及符合性测试,根据有关业务数据进行计算及分析。 5、实质性测试及详细审查,在初步评价基础上,运用适当技术详细审查。 6、审计发现和审计建议,对审计数据分析与评价形成审计发现,并提出适当的审计建议。 7、出具审计报告。 8、后续审计。 9、审计评价。 10、归档审计档案。二、管理体系的内审流程如下:1根据内审活动目的、范围、部门、过程及内审日程安排,审核组长提出审核组名单,经管理者代表批准后建立审核小组。2编制审核计划:审核小组成立后,由组长编制“审核活动计划”,经管理者代表批准后组织召开审核小组会议,明确各成员分工和要求,确保每位内审员对审核任务清楚了解,审核前的准备工作全部完成。3编制检查表:审核前,内审员应根据分工编制检查表,检查表应突出审核区域的主要职能,选择典型关键的质量问题。检查表应覆盖质量管理方面的全部职能,包括本公司、顾客的一些特殊要求。4通知审核:内审前至少提前一周通知受审核部门,通知可采用文件或口头两种形式。5现场审核:二、内部工程审计的流程?
工程审计流程:一、资料收集、审前调查1、接收:对施工单位送达的资料应填写审计资料交接清单;2、登记:对施工计单位送达的审计资料进行登记(项目名称、送达时间、联系人及电话、送审金额、初审情况等);3、调查:由审计组长将项目情况进行审前调查,填写项目信息表,并做好审前调查报告或记录二、审计准备1、主审制定审计方案(可采取表格式或文本式);2、主审负责草拟审计通知书(含承诺书、提供资料清单、审计公示、廉洁反馈单);3、分管局长签发。三、审计实施1、对组织审计的项目,由工程主审负责对审计程序、质量、进度等进行跟踪检查;2、外聘人员在与施工单位核对前应将初审情况告知工程主审,由工程主审与施工单位联系并在审计局指定地点进行核对,工程量的复核工程部、审计部、主审与施工单位四方进行现场测量的,应将测量结果形成书面勘察记录;3、对审计异议问题,科室负责人召集审计组商议,并请分管领导一并参加,形成一致意见的均应形成业务会议纪要;与建设、施工等相关单位沟通协调的,应形成协调会议纪要。4、工程核定单经登记后,由审核人签字,建设、施工单位签字盖章(一式五份)后,送审计局,复核、批准、盖章后生效。建设、施工单位各执壹份,主审留档两份,其余交科室专人留存。工程审核明细一式三份,审计、建设、施工单位各执一份。5、一般项目在接到报审之日起30天内完成,大型项目或有特殊情况的可适当延长审计期限,但应将延长理由告知被审计单位。6、外聘人员负责编写工程审核情况报告、审计日记、审计工作底稿;7、工程复核负责对工程审计工作底稿进行复核;8、工程审核人负责将工程结算审核结果进行汇总,编写工程结算审核情况报告递交审计主审,内容应反映:工程概况、建设单位送审情况,业主、监理初审情况,审核内容、依据、方法及结果,主要核减情况、甲供材料及水电费等扣除情况、存在的主要问题、审计建议等。9、主审将工程审计资料整理后,除存档资料(施工单位送审结算汇总表、初审结果、资料交接清单及审计形成的资料等)留主审外,退还建设单位的资料(竣工资料、图纸等)与之办理相关手续;10、财务审计负责编写财务审计工作底稿;11、审计组长负责项目一级复核;四、审计结案1、主审对审计结果草拟审计报告征求意见稿,并将审计资料整理后一并送达科室负责人审核;2、草拟的审计报告经分管局长审核后送达被审计单位征求意见;3、主审负责填写审计报告反馈意见说明书;4、主审负责编写正式审计报告和审计决定;5、科室负责人负责填写审计报告审核意见书;6、递交法制部门复核;7、主审负责审计结果文书的送达及审计决定执行事项;8、由主审将审计结果文书送达科室统计员进行统计和上报;9、审计回访。五、审计档案1、审计主审负责项目立档,装订前由档案专管员负责进行审核;2、原则上每季度将结案的项目立档存放。