2026西湖龙井茶官网DTC发售:茶农直供,政府溯源防伪到农户家

第一的是用友ERP第二的是金蝶ERP第三的是神州数码ERP第四的是天思ERP第五的是新中大ERP第六的是天心ERP第七的是72ERP第八的是速达ERP第九的是八百客ERP第十的是金算盘ERP ----苏州 用友 魏天逸二、国产开源erp排行榜?
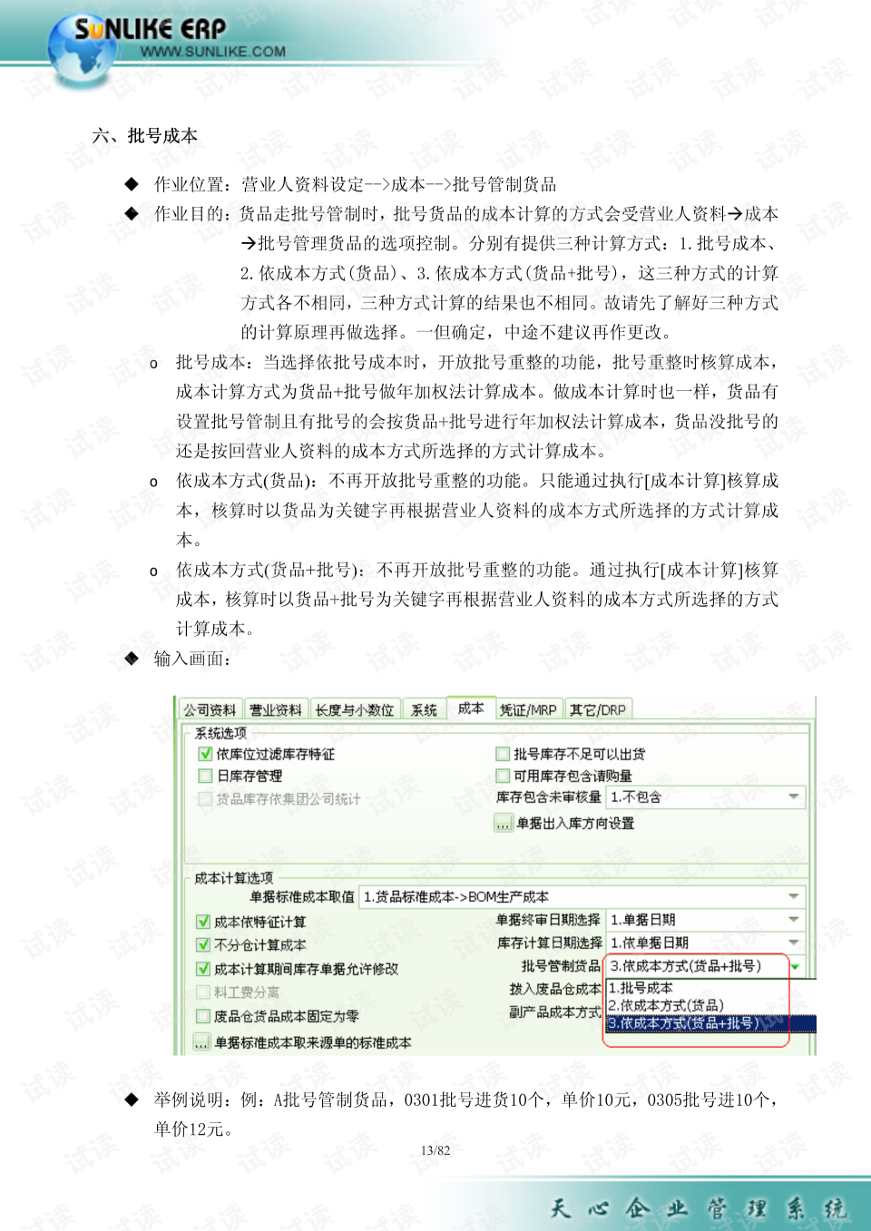
排名第一的是用友ERP,排名第二的是金蝶ERP,排名第三的是神州数码ERP,排名第四的是天思ERP,排名第五的是新中大ERP,排名第六的是天心ERP,排名第七的是72ERP,排名第八的是速达ERP,排名第九的是八百客ERP,排名第十的是金算盘ERP ----苏州 用友 魏天逸。